酒泉在线,关注身边事。
手机APP
登录
注册
快捷导航
首页
论坛
JQcom BBS
导读
Guide news
招聘
房产
培训
家政
商讯
车市
民声
专辑
Collection
分类信息
酒泉招聘网
招聘
简历
企业
酒泉房产网
新盘
售房
租房
写字楼
酒泉好店
同城装修
同城到家
同城微信群
搜索
搜索
热搜:
地暖房
电梯房
精装
学区房
出租
出售
招聘
高薪
下河清
金佛寺
自驾游
花城湖
美食
本版
帖子
用户
酒泉在线
»
论坛
›
商业信息
›
教育培训
›
★2025年秋季国家开放大学(酒泉)、兰州大学专、本科招生 ...
返回列表
发新帖
★2025年秋季国家开放大学(酒泉)、兰州大学专、本科招生报名
[复制链接]
微信扫一扫 分享朋友圈
已有
5323888
人穿越成功
教程:手机怎么扫描二维码
电大教育
发表于 2025-7-18 10:06:17
手机APP
|
显示全部楼层
|
阅读模式
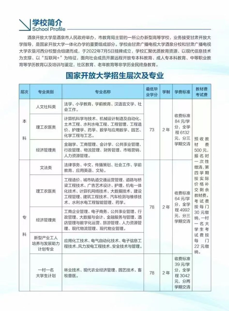
★2025年秋季国家开放大学、兰州大学成人专本科、西北师大研究生招生正在火热报名中!国家正规文凭、教育部学信网终身可查证,国家认可。找工作、应聘、λ职、提干、评职称都可以用到。公办院校尽可放心。 兰州大学专升本、西北师大研究生名额有限,有意者抓紧报名。国开大学专科、本科70多个专业,基本涵盖各行业。
欢迎有志之士电话、微信咨询报名。联系人:张老师 电话(微信)13993719065
回复
使用道具
举报
置顶一天
禁止回复
标题高亮
返回列表
高级模式
B
Color
Image
Link
Quote
Code
Smilies
您需要登录后才可以回帖
登录
|
注册
本版积分规则
发表回复
回帖后跳转到最后一页
浏览过的版块
商讯集市
吟酒听泉
百姓话题
寻美酒泉
志愿有我
家政服务
房产租售
手机版
|
酒泉在线,关注身边事。
陇ICP备15000578号
|
甘公网安备62090202000001号
GMT+8, 2026-2-16 09:02
快速回复
返回顶部
返回列表